หน้าแรก
รู้จักเรา
เกี่ยวกับศาลรัฐธรรมนูญ
องค์ประกอบของศาลรัฐธรรมนูญ
คณะตุลาการศาลรัฐธรรมนูญ
อำนาจหน้าที่ของศาลรัฐธรรมนูญ
การใช้สิทธิของประชาชนหรือชุมชนฟ้องหน่วยงานของรัฐ
คำวินิจฉัยและผลของคำวินิจฉัยศาลรัฐธรรมนูญ
วิธีพิจารณาของศาลรัฐธรรมนูญ
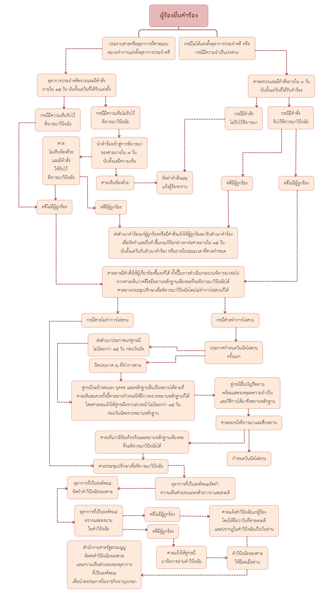
แผนภูมิกระบวนพิจารณาคดีของศาลรัฐธรรมนูญ
วิสัยทัศน์และพันธกิจของศาลรัฐธรรมนูญ
ผลการดำเนินงานของศาลรัฐธรรมนูญ
เกี่ยวกับสำนักงานศาลรัฐธรรมนูญ
ความเป็นมาของสำนักงานศาลรัฐธรรมนูญ
อำนาจหน้าที่ของสำนักงานศาลรัฐธรรมนูญ
ผู้บริหารสำนักงานศาลรัฐธรรมนูญ
โครงสร้างสำนักงานศาลรัฐธรรมนูญ
แผนยุทธศาสตร์
รายงานประจำปี
รายงานการเงินประจำปี
หน่วยงานในสังกัด
ผู้บริหาร CIO
คำวินิจฉัย
คำวินิจฉัยกลาง
คำวินิจฉัยส่วนตน
สรุปย่อคำวินิจฉัย
สรุปย่อคำวินิจฉัย (ย่อสั้น)
คำสั่งศาล
คำสั่งศาลรัฐธรรมนูญ
สรุปย่อคำสั่งศาลรัฐธรรมนูญที่น่าสนใจ (ย่อสั้น)
กฎหมาย
ประกาศรายชื่อกฎหมายและหน่วยงานที่รับผิดชอบ
พระราชบัญญัติประกอบรัฐธรรมนูญฯ
พระราชบัญญัติ
กฎระเบียบที่เกี่ยวข้องกับศาลรัฐธรรมนูญ
รวมกฎหมายศาลรัฐธรรมนูญและสำนักงานศาลรัฐธรรมนูญ
ประกาศที่เกี่ยวข้องของสำนักงานศาลรัฐธรรมนูญ
ระเบียบที่เกี่ยวข้องของสำนักงานศาลรัฐธรรมนูญ
ประกาศความเป็นส่วนตัว (Privacy Notice)
แนวนโยบายและแนวปฏิบัติในการรักษาความมั่นคงปลอดภัยด้านสารสนเทศ ของสำนักงานศาลรัฐธรรมนูญ
กฎบัตร
ข่าวประชาสัมพันธ์
ข่าวศาลรัฐธรรมนูญ
ข่าวสำนักงานศาลรัฐธรรมนูญ (Press Release)
ข่าวประชาสัมพันธ์สำนักงานศาลรัฐธรรมนูญ
ข่าวรับสมัครบุคลากร
ระบบตรวจสอบผลการสอบแข่งขัน
ข่าวฝากประชาสัมพันธ์
สาระดีๆจากศาลปกครอง
การรับฟังความคิดเห็น
บริการข้อมูลข่าวสาร
พ.ร.บ. ข้อมูลข่าวสารทางราชการ พ.ศ. 2540
ระเบียบศาลรัฐธรรมนูญว่าด้วยการตรวจดู
การคัดสำเนา และการคัดสำเนาที่มีคำรับรองความถูกต้อง
ของเอกสารในสำนวนคดี พ.ศ. 2560
ระเบียบสำนักงานศาลรัฐธรรมนูญว่าด้วยข้อมูลข่าวสารของราชการ พ.ศ. 2560
ITA สำนักงานศาลรัฐธรรมนูญ
ศูนย์ข้อมูลข่าวสารอิเล็กทรอนิกส์
จัดซื้อจัดจ้าง
ประกาศเผยแพร่แผนการจัดซื้อจัดจ้าง
ข่าวจัดซื้อจัดจ้าง
ประกาศราคากลาง
ประกาศขายทอดตลาด
แบบรายงานแผนปฏิบัติการจัดซื้อจัดจ้าง
สรุปผลการจัดซื้อจัดจ้างรายเดือน
ประกาศผลผู้ชนะการจัดจ้าง
หรือผู้ได้รับคัดเลือกรายไตรมาส
รายงานผลการจัดซื้อจัดจ้างประจำปี
ประกาศจัดซื้อจัดจ้างจากกรมบัญชีกลาง
แผนการบำรุงรักษาพัสดุ - ครุภัณฑ์
บริการประชาชน
ระบบยื่นคำร้องทางอิเล็กทรอนิกส์
ระบบติดตามคดี e-Tracking
ปรึกษาคดีรัฐธรรมนูญ
คดีที่น่าสนใจและอยู่ระหว่างพิจารณาคดี
ค้นหาคำวินิจฉัยศาลรัฐธรรมนูญ
ระบบศูนย์รวมคำวินิจฉัยและคำสั่งศาลรัฐธรรมนูญทั่วโลก
ระบบฐานข้อมูลและบริการศาลรัฐธรรมนูญอัจฉริยะ (i-Hub)
ระบบสืบค้นคำร้องวินิจฉัยคำสั่ง
ระบบลงทะเบียนเข้าชมพิพิธภัณฑ์
ศาลรัฐธรรมนูญ
The Constitutional Court of the Kingdom of Thailand
เปลี่ยนการแสดงผล :
ก
ก
ก
ปฏิทินกิจกรรม
(current)
ค้นหา
AACC
(current)
หน้าแรก
รู้จักเรา
เกี่ยวกับศาลรัฐธรรมนูญ
องค์ประกอบของศาลรัฐธรรมนูญ
คณะตุลาการศาลรัฐธรรมนูญ
อำนาจหน้าที่ของศาลรัฐธรรมนูญ
การใช้สิทธิของประชาชนหรือชุมชนฟ้องหน่วยงานของรัฐ
คำวินิจฉัยและผลของคำวินิจฉัยศาลรัฐธรรมนูญ
วิธีพิจารณาของศาลรัฐธรรมนูญ
แผนภูมิกระบวนพิจารณาคดีของศาลรัฐธรรมนูญ
วิสัยทัศน์และพันธกิจของศาลรัฐธรรมนูญ
ผลการดำเนินงานของศาลรัฐธรรมนูญ
เกี่ยวกับสำนักงานศาลรัฐธรรมนูญ
ความเป็นมาของสำนักงานศาลรัฐธรรมนูญ
อำนาจหน้าที่ของสำนักงานศาลรัฐธรรมนูญ
ผู้บริหารสำนักงานศาลรัฐธรรมนูญ
โครงสร้างสำนักงานศาลรัฐธรรมนูญ
แผนยุทธศาสตร์
รายงานประจำปี
รายงานการเงินประจำปี
หน่วยงานในสังกัด
ผู้บริหาร CIO
คำวินิจฉัย
คำวินิจฉัยกลาง
คำวินิจฉัยส่วนตน
สรุปย่อคำวินิจฉัย
สรุปย่อคำวินิจฉัย (ย่อสั้น)
คำสั่งศาล
คำสั่งศาลรัฐธรรมนูญ
สรุปย่อคำสั่งศาลรัฐธรรมนูญที่น่าสนใจ (ย่อสั้น)
กฎหมาย
ประกาศรายชื่อกฎหมายและหน่วยงานที่รับผิดชอบ
พระราชบัญญัติประกอบรัฐธรรมนูญฯ
พระราชบัญญัติ
กฎระเบียบที่เกี่ยวข้องกับศาลรัฐธรรมนูญ
รวมกฎหมายศาลรัฐธรรมนูญและสำนักงานศาลรัฐธรรมนูญ
ประกาศที่เกี่ยวข้องของสำนักงานศาลรัฐธรรมนูญ
ระเบียบที่เกี่ยวข้องของสำนักงานศาลรัฐธรรมนูญ
ประกาศความเป็นส่วนตัว (Privacy Notice)
แนวนโยบายและแนวปฏิบัติในการรักษาความมั่นคงปลอดภัยด้านสารสนเทศ ของสำนักงานศาลรัฐธรรมนูญ
กฎบัตร
ข่าวประชาสัมพันธ์
ข่าวศาลรัฐธรรมนูญ
ข่าวสำนักงานศาลรัฐธรรมนูญ (Press Release)
ข่าวประชาสัมพันธ์สำนักงานศาลรัฐธรรมนูญ
ข่าวรับสมัครบุคลากร
ระบบตรวจสอบผลการสอบแข่งขัน
ข่าวฝากประชาสัมพันธ์
สาระดีๆจากศาลปกครอง
การรับฟังความคิดเห็น
บริการข้อมูลข่าวสาร
พ.ร.บ. ข้อมูลข่าวสารทางราชการ พ.ศ. 2540
ระเบียบศาลรัฐธรรมนูญว่าด้วยการตรวจดู
การคัดสำเนา และการคัดสำเนาที่มีคำรับรองความถูกต้อง
ของเอกสารในสำนวนคดี พ.ศ. 2560
ระเบียบสำนักงานศาลรัฐธรรมนูญว่าด้วยข้อมูลข่าวสารของราชการ พ.ศ. 2560
ITA สำนักงานศาลรัฐธรรมนูญ
ศูนย์ข้อมูลข่าวสารอิเล็กทรอนิกส์
จัดซื้อจัดจ้าง
ประกาศเผยแพร่แผนการจัดซื้อจัดจ้าง
ข่าวจัดซื้อจัดจ้าง
ประกาศราคากลาง
ประกาศขายทอดตลาด
แบบรายงานแผนปฏิบัติการจัดซื้อจัดจ้าง
สรุปผลการจัดซื้อจัดจ้างรายเดือน
ประกาศผลผู้ชนะการจัดจ้าง
หรือผู้ได้รับคัดเลือกรายไตรมาส
รายงานผลการจัดซื้อจัดจ้างประจำปี
ประกาศจัดซื้อจัดจ้างจากกรมบัญชีกลาง
แผนการบำรุงรักษาพัสดุ - ครุภัณฑ์
บริการประชาชน
ระบบยื่นคำร้องทางอิเล็กทรอนิกส์
ระบบติดตามคดี e-Tracking
ปรึกษาคดีรัฐธรรมนูญ
คดีที่น่าสนใจและอยู่ระหว่างพิจารณาคดี
ค้นหาคำวินิจฉัยศาลรัฐธรรมนูญ
ระบบศูนย์รวมคำวินิจฉัยและคำสั่งศาลรัฐธรรมนูญทั่วโลก
ระบบฐานข้อมูลและบริการศาลรัฐธรรมนูญอัจฉริยะ (i-Hub)
ระบบสืบค้นคำร้องวินิจฉัยคำสั่ง
ระบบลงทะเบียนเข้าชมพิพิธภัณฑ์
หน้าแรก
ค้นหาข่าว/บทความทั้งหมด
แชร์เฟสบุ๊ค
แชร์ทวิตเตอร์
Convert to PDF
แผนภูมิกระบวนการพิจารณาวินิจฉัย
หัวข้อ
Download
แผนภูมิกระบวนการพิจารณาวินิจฉัย (เพิ่มเติม)
นโยบายเว็บไซต์
|
นโยบายการคุ้มครองข้อมูลส่วนบุคคล
|
นโยบายการรักษาความมั่นคงปลอดภัยของเว็บไซต์
© 2016 ศาลรัฐธรรมนูญ : จำนวนผู้เยี่ยมชม